您好,欢迎访问深圳市鸿鑫达新能源有限公司官网,我们将竭诚为您服务!


深圳市鸿鑫达新能源有限公司
SHENZHEN HONGXINDA NEW ENERGY CO., LTD
高端锂电池制造商 定制方案与产品提供商
全国服务热线:

0755-29707080

20240525

联系我们
服务热线:
0755-29707080

深圳市鸿鑫达新能源有限公司

联系人:张先生

手  机:13554996331

座  机:0755-29707080

传  真:0755-27455277

网  址:www.hxdbattery.com

地  址:深圳市宝安区新桥街道万丰社区大洋田工业区45栋3楼

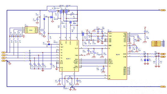
便携式B超机电池设计方案



便携式B超机电池设计方案

引:(关键词:18650锂电池组 B超机电池)随着医疗科技水平的发展及人类物质生活水平不段提高,医疗设备功能便携化、产品应用家庭化已成为整个行业的发展趋势。便携式B超机摆脱了传统台式机AC供电的非移动式缺点,实现轻巧、便携,多功能等优点。产品采用高性能锂电池组进行供电,以满足产品持续、高效、稳定运行。

一、便携式B超机电池设计方案要求:

    便携式B超机方便医务人员进行可移动式的户内、户外作业,提供持续、高效、稳定的移动电源已成为此类设备正常运作的最大保障。方案采用高性能电芯,使整个电池具备高能量比、轻质量、小体积、高循环寿命、高安全、一致性高等特点。电源管理方案,采用高智能化的SBS电池管理系统,对电池的安全及电量进行有效的管理。

二、便携式B超机电池设计方案:

    1)保护板(PCM):主要是对可充电智能电池组进行设计的保护线路,由于锂电池本身的化学特性,需要提供智能电量计算、过充、过放、短路、过流及过温等保护功能。以避免引起燃烧、爆炸等危险。

    2)AFE /IC(Protection IC):设计方案的主要保护功能芯片,对电芯进行过充、过放、过流、短路等功能的在线时时监测。使电芯在安全稳定高效的范围内工作。

    3)18650锂离子电芯:18650 Li-ion cell(BAK)。

    4)场效应管(MOSFET):MOSFET管,在保护电路中起开关作用,使负载两端的电压不会升高也不会降低,保证电压稳定。

    5)电量管理控制芯片(BQ2085):功能完整的电量检测计,具有一个测量电压与温度的模数转换器(ADC) 和一个测量电流与充电感测的模数转换器。电量检测计具有一个微处理器,负责执行电量检测,能够提供剩余电量状态(Remaining State of Capacity)等信息,BQ2085芯片还提供剩余可运行时间 (Run Time to Empty)。主机可随时向电量检测计查询这些信息,将电池信息通知用户。电量检测计的使用非常方便,让使用者随时掌握电池电能。

    6)电池组封装:胶壳。

三、便携式B超机电池设计方案原理图: